Ułatwienia dostępu
Odwróć kolory
Monochromatyczny
Ciemny kontrast
Jasny kontrast
Niskie nasycenie
Wysokie nasycenie
Zaznacz linki
Zaznacz nagłówki
Czytnik ekranu
Tryb czytania
Skalowanie treści
100
%
Czcionka
100
%
Wysokość linii
100
%
Odstęp liter
100
%
Przejdź do głównej treści
Menu
Informacje podstawowe
Status prawny
Dane teleadresowe
Struktura organizacyjna
Administracja
Dyrekcja Szpitala
Rada Społeczna
Akty prawne
Statut
Regulamin organizacyjny
Zamówienia publiczne
Platforma zakupowa
Zamówienia Covid-19
Plan zamówień publicznych
Inne
Zakres usług
Konkursy Ofert
Oferty Pracy
Ogłoszenia
Raport o sytuacji ekonomiczno finansowej
O BIP
RODO
Deklaracja dostępności
Kontakt
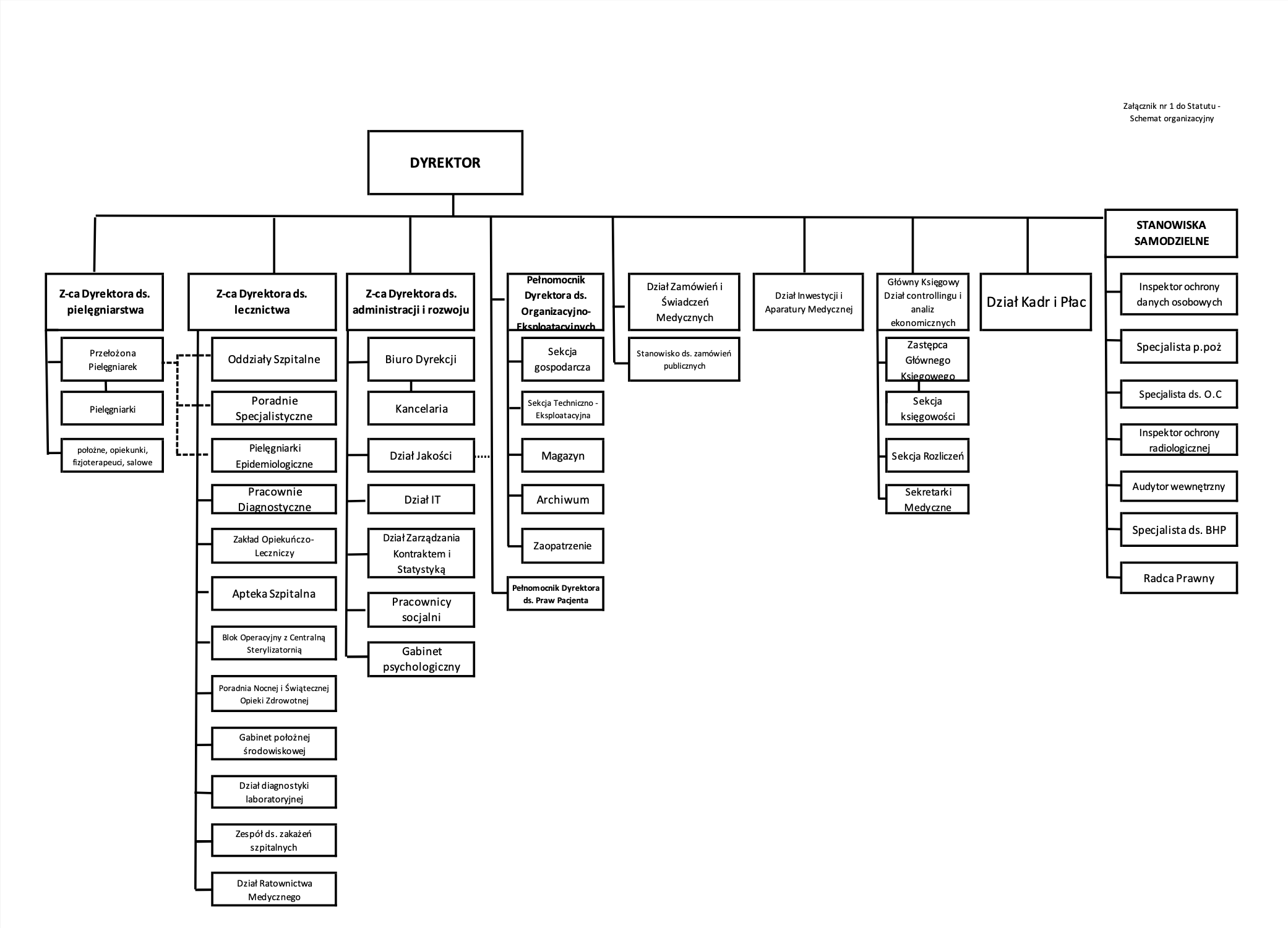
Struktura organizacyjna
Strukturę organizacyjną Szpitala Pomnik Chrztu Polski przedstawiają poniższe schematy:
Metryka
• Zmodyfikowano: 12-12-2025
Podmiot udostępniający:
Szpital Pomnik Chrztu Polski
Odpowiedzialny za treść:
Karol Napierała
Wprowadził informację:
Karol Napierała
Data wytworzenia informacji:
08-01-26
Data udostępnienia informacji:
06-05-21